预制菜行业:新餐桌经济的兴起
预制菜行业正在政策支撑、餐饮工业化及“懒人经济”兴起的布景下迅猛成长,同时冷链手艺升级和尺度系统逐渐完美也为行业成长带来保障。但行业也面对产物同质化、食物平安管控以及若何保障消费者知情权取选择权等挑和。预制菜行业正在政策支撑、餐饮工业化及“懒人经济”兴起的布景下迅猛成长,同时冷链手艺升级和尺度系统逐渐完美也为行业成长带来保障。但行业也面对产物同质化、食物平安管控以及若何保障消费者知情权取选择权等挑和。目前,预制菜行业仍然缺乏同一、明白、权势巨子的国度级尺度系统。各地、各企业对预制菜的定义、分类、出产规范、平安尺度等理解纷歧,导致产质量量参差不齐、合作无序频发。B端市场焦点需求高度聚焦于“降本增效”和“尺度化”,C端市场焦点需求环绕“便利甘旨”和“糊口体例”。当前预制菜市场次要以B端发卖为从,B端市场正在全体市场布局中占领份额约为60%-70%。C端市场是预制菜行业将来最具迸发力的增加引警,近年来增速远超B端市场。自2020年起,C端市场的潜力被突然激活,中国预制菜市场呈现现象级增加,按照融中数据,2024年中国预制菜市场规模为4,850亿元,同比增加33。8%,行业成长潜力庞大,同时具有区域特征显著、行业集中度较低等特征。我国预制菜行业的合作款式呈现出高度分离化的特点,参取者浩繁。大部门预制菜加工企业仍然处于小、弱、散的形态,合作激烈,行业集中度较低,尚未构成行业龙头。本钱正在结构预制菜行业时更强调财产协同和中后期价值的兑现,也表现出市场晚期项目相对稀缺或本钱对晚期项目标选择趋严。近几年,本钱的关心点次要集中正在以下几类企业:具有C端品牌潜力的新锐企业、具有焦点手艺或供应链劣势的企业、垂曲细分范畴的领先者。目前,预制菜行业仍然缺乏同一、明白、权势巨子的国度级尺度系统。各地、各企业对预制菜的定义、分类、出产规范、平安尺度等理解纷歧,导致产质量量参差不齐、合作无序频发。B端市场焦点需求高度聚焦于“降本增效”和“尺度化”,C端市场焦点需求环绕“便利甘旨”和“糊口体例”。当前预制菜市场次要以B端发卖为从,B端市场正在全体市场布局中占领份额约为60%-70%。C端市场是预制菜行业将来最具迸发力的增加引警,近年来增速远超B端市场。自2020年起,C端市场的潜力被突然激活,中国预制菜市场呈现现象级增加,按照融中数据,2024年中国预制菜市场规模为4,850亿元,同比增加33。8%,行业成长潜力庞大,同时具有区域特征显著、行业集中度较低等特征。我国预制菜行业的合作款式呈现出高度分离化的特点,参取者浩繁。大部门预制菜加工企业仍然处于小、弱、散的形态,合作激烈,行业集中度较低,尚未构成行业龙头。本钱正在结构预制菜行业时更强调财产协同和中后期价值的兑现,也表现出市场晚期项目相对稀缺或本钱对晚期项目标选择趋严。近几年,本钱的关心点次要集中正在以下几类企业:具有C端品牌潜力的新锐企业、具有焦点手艺或供应链劣势的企业、垂曲细分范畴的领先者。
预制菜也称预制菜肴,是以一种或多种食用农产物及其成品为原料,利用或晦气用调味料等辅料,不添加防腐剂,经工业化预加工(如搅拌、腌制、滚揉、成型、炒、炸、烤、煮、蒸等)制成,配以或不配以调味料包,合适产物标签标明的储存、运输及发卖前提,加热或熟制后方可食用的预包拆菜肴,不包罗从食类食物,如速冻面米食物、便利食物、盒饭、盖浇饭、馒头、糕点、肉夹馍、面包、汉堡、披萨等。速冻面米食物、便利食物、盒饭、盖浇饭、馒头、糕点、肉夹馍、面包、汉堡、三明治、比萨等从食类产物;相较于完全现场烹调,预制菜有着显著劣势。预制菜可以或许提高餐饮企业的运转效率,特别是正在快餐等消费场景,通过将各类较为耗时的工艺前置,正在几分钟内复现口胃,很好地满脚高性价比的消费需求。预制菜品种丰硕,按照食物的加工程度及食用的便利性,可分为即食食物(如八宝粥、即食罐头)、即热食物(如速冻汤圆、自热暖锅)、即烹食物(须加热烹调的半成品菜肴)取即配食物(如免洗免切的净菜)。
这四品种型笼盖了从“免洗免切”到“开袋即食”的完整产物矩阵,满脚了分歧消费场景下对便利、效率和口胃的分歧需求条理。预制菜的魂灵正在于“口胃回复复兴度”,而其保障正在于“保鲜手艺”。若何通过现代食物科技,正在平安和货架期的前提下,最大限度地保留菜看的色、喷鼻、味、形,环节出产保鲜手艺包罗:速冻锁鲜手艺、非热杀菌手艺、调味取复配手艺、先辈包拆手艺。
中国预制菜行业的成长可逃溯至上世界90年代,履历了近三十年的演进,行业成长过程大致可分为三个阶段:萌芽期、B端快速成长期、C端需求迸发期。进入2020年,受全球公共卫生事务影响,居平易近糊口、消费体例发生严沉改变,预制菜行业快速增加,其沉心从B端转向C端市场的全面迸发。
上世纪 90 年代,跟着麦当劳、肯德基等西式快餐进入中国,其“地方厨房+门店复热”的尺度化供应链模式,为中国餐饮业带来了最后的发蒙。取此同时,一些食物加工企业起头测验考试净菜加工和菜看的尺度化出产,但次要以出口日本、欧美等市场为从。这些出口导向的企业,正在严苛的国际食物平安尺度下,堆集了贵重的出产办理经验和工艺手艺,成为中国预制菜行业的“黄埔军校”。进入21世纪,出格是2008年之后,跟着中国本土连锁餐饮品牌的快速起,照实功夫、吉野家、村落基等,对菜品尺度化、供应链不变性和成本节制提出了史无前例的高要求。这催生了第一波面向B端餐饮企业的专业预制菜供应商。这些供应商取连锁餐饮客户深度绑定,为其量身定制菜品,成为餐饮品牌背后的“冠军”。从2010年到2018年,B端市场成为预制菜行业增加的焦点引擎。团餐、乡厨宴席等场景也起头大量使用预制菜来提拔效率。正在此期间,行业稳步成长,财产链初步构成,但公共消费者对此感触感染不深,预制菜仍然是一个“幕后”财产。2019年起,特别是 2020年全球公共卫生事务的迸发,成为预制菜行业成长的环节分水岭。疫情期间,堂食受限,居家餐饮需求激增,消费者起头自动寻求便利、甘旨的居家烹调处理方案,预制菜凭仗其劣势敏捷填补了市场空白。同时,被压制的餐饮供应链产能也需要寻找新的出口,大量本来从供B端的企业纷纷转型,开辟面向C端家庭消费的产物。盒马、叮咚买菜等新零售平台的兴起,以及曲播电商的火热,为C端预制菜供给了绝佳的发卖渠道和营销舞台。本钱市场也灵敏地嗅到了商机,大量热钱涌入,鞭策了浩繁新锐品牌的降生和行业全体声量的急剧放大。预制菜自此正式从“幕后”“台前”,进入 B、C两头市场双轮驱动的全面迸发期。
上逛为原材料供应型行业,次要包罗农、牧、渔等种养殖业,米面粮油等农副产物初加工业以及食物包拆等包拆供应业。上逛正在预制菜财产链中的地位至关主要。预制菜的原材料成本占比力高,因而原材料价钱变更对预制菜的成本影响较大。中逛为预制菜出产和加工业,次要担任净菜、半成品菜的出产加工,包罗专业预制菜加工企业、保守速冻食物企业和餐饮企业等。下逛为预制菜的消费市场,根基分为B端和C端两大发卖渠道。B端发卖次要面向连锁餐厅、菜品批发市场、乡厨、酒店等,C端发卖渠道是指食物企业或者餐饮企业正在工场完成预制菜加工后,通过餐饮门店、生鲜电商平台、商超级渠道发卖给顾客。
目前,除了原料供应企业、预制菜专业出产企业、速冻食物企业、连锁餐饮企业和商超零售类企业等行业次要参取者,还有良多企业跨界插手,积极转型结构预制菜范畴,开展相关出产运营。如格力电器、老板电器、海容冷链等企业从预制菜出产制制设备、冷链物流设备等电器出产范畴切入预制菜财产;外卖、商超、生鲜电商等平台也纷纷入局,如饿了么成立特地团队优化细分行业运营,美团买菜、叮咚买菜等电商平台上也将预制菜正在商品分类中单列出来;还有不少看起来取预制菜行业“毫不相关”的企业,则借帮行业成熟的供应链,选择以产物为抓手,间接创立预制菜品牌。如地产巨头碧桂园集团进军预制菜财产,旗下广东碧乡科技成长无限公司推出“食机已道”系列鲟鱼预制菜品;快递行业龙头顺丰也颁布发表推出预制菜行业供应链处理方案,全面结构预制菜。近年来,中国预制菜市场履历了现象级的快速增加。正在2020年之前,行业次要由B端市场驱动,增加相对平稳。自2020年起,C端市场的潜力被突然激活,预制菜行业成长按下“加快键”,呈现市场规模稳步增加、成长潜力庞大,同时区域特征显著、行业集中度较低等特征。按照融中数据,2024年中国预制菜市场规模为4,850亿元,同比增加33。8%,呈现快速上升趋向。跟着中国预制菜市场科学手艺的成长和搀扶政策的落实,到2026年预制菜市场规模无望达到7,490亿元。预制菜行业曾经从一个弥补性的细分市场,逐步成长为一个具有万亿潜力的新兴支流赛道。
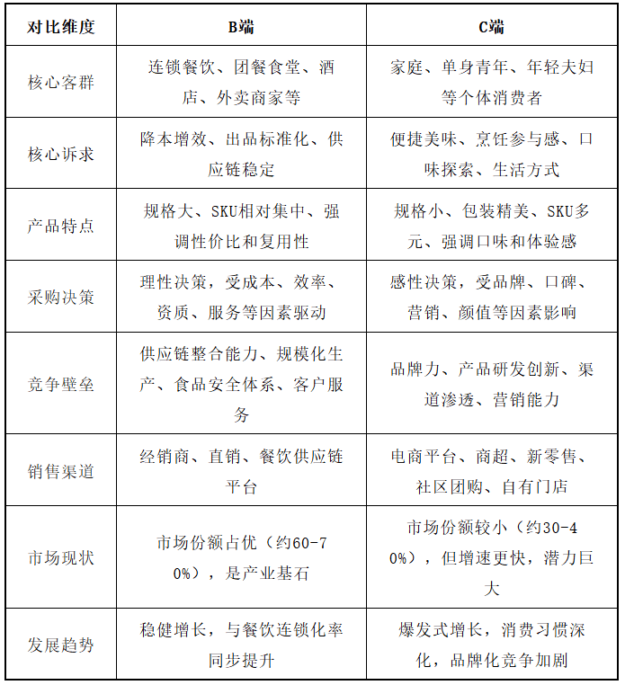
预制菜市场的兴起,也吸引了浩繁连锁餐饮品牌的目光,这些品牌纷纷入行结构,将预制菜纳入本人的产物线中,以此满脚消费者对便利、养分饮食的逃求。跟着市场所作的加剧,预制菜企业正在保守菜式中不竭寻求冲破,推出更多合适消费者口胃和养分需求的新型预制菜产物,进一步鞭策了预制菜市场的繁荣成长。国内预制菜市场呈现显著的B端和C端双沉市场布局。因为预制菜最后是为餐饮企业提拔备菜效率而催化出来的产物,因而,当前预制菜市场次要以B端发卖为从,B端市场正在全体市场布局中占领份额约为60%-70%。C端市场是预制菜行业将来最具迸发力的增加引警,近年来增速远超B端市场。虽然目前市场份额(约30%-40%)小于B端,但其用户基数复杂,消费场景多元,品牌溢价空间更高。
B端市场次要客户包罗连锁餐饮、团餐食堂(企业、学校、病院等)、酒店、焦点需求高度聚焦于“降本增效”和“尺度化”,其采购决策更为,沉视产物的性价比、供应的不变性、食物平安天分以及定制化研发能力。
因而,该市场的合作壁垒相对较高,需要企业具备强大的供应链整合能力、规模化出产能力和深度办事客户的能力。C端市场的消费决策更方向感性,品牌出名度、产物颜值、口胃口碑、营销内容等要素影响庞大。消费者焦点需求环绕“便利甘旨”和“糊口体例”,其采办预制菜的次要动机包罗:
因而,C端市场的合作更企业的品牌营销、渠道渗入和产物立异能力。目前C端市场仍处于成长的晚期阶段,消费者尚未被少数品牌占领,新锐品牌仍有大量机遇。
近年来,国度层面出台了一系列利好政策,为预制菜行业的健康成长供给了无力支撑。2023年1月,地方一号文件多次提及要做大做强农产物加工业,提拔农产物附加值,培育成长预制菜财产。2024年3月,市场监管总局等六部分结合发布的《关于加强预制菜食物平安监管推进财产高质量成长的通知》,鼎力推广餐饮环节利用预制菜,保障消费者的知情权和选择权。
同时,跟着2024年国度层面临于预制菜定义和范畴的明白,以及相关出产许可审查规范的落地,行业正正在辞别“发展”,逐渐迈向尺度化、规范化的高质量成长轨道。清晰的政策导向和不竭完美的监管系统,为行业的持久成长注入了确定性。国内预制菜行业的融资金额正在2020年呈现迸发式增加,由2019年的2。16亿元增加至2020年的13。77亿元,同比增加427。58%,之后敏捷降温。到2024年,行业融资景气宇呈现显著回暖,全年融资金额为11。16亿元。
从融资阶段来看,2016年至2025年8月,处于计谋投资的企业数量占比最高,为25%;其次是Pre-A轮,占比12。5%。申明本钱正在结构预制菜行业时更强调财产协同和中后期价值的兑现,也表现出市场晚期项目相对稀缺或本钱对晚期项目标选择趋严。
具有C端品牌潜力的新锐企业:如“珍味小梅园”、“麦子妈”等,凭仗精准的线上营销和差同化的产物定位,正在短期内实现了快速增加,获得了多轮融资。具有焦点手艺或供应链劣势的企业:正在特定范畴如复合调味料、保鲜手艺、供应链处理方案等方面具备焦点合作力的公司,也遭到了本钱的青睐。垂曲细分范畴的领先者:例如专注于水产预制菜的“亚洲渔港”,或深耕某个处所菜系的品牌,因其正在细分市场成立了壁垒而获得投资。本钱的注入,一方面为企业扩大产能、拓展渠道、扶植品牌供给了充脚的“弹药”;另一方面,也加剧了行业的合作,鞭策了市场款式的加快演变。
目前我国预制菜行业的合作款式呈现出高度分离化的特点,参取者浩繁,据企查查数据显示,国内现存预制菜相关企业2。8万家,近十年相关企业注册量呈全体增加态势,2024年全年注册量初次冲破万家,达1。17万家,同比增加120。43%,达近十年注册量峰值。2025年1-8月注册9291家,同比增加23。32%。然而,大部门预制菜加工企业仍然处于小、弱、散的形态,合作激烈,行业集中度较低,尚未构成行业龙头。中国预制菜相关企业可大致分为专业预制菜企业、速冻企业、餐饮企业、农林牧渔企业、生鲜电商平台等五品种型,其财产模式和渠道模式各有劣势,配合形成尚正在摸索成持久的预制菜赛道。
同时,因为西餐饮食口胃差别大,冷链运输前提无限,地区性特色较着。从地域分布来看,预制菜相关企业次要集平分布正在华东地域,占比达40。15%。其次,分布正在华中地域的相关企业占比26。28%。分布正在华南、西南等地域的相关企业占比均不脚10%。从省份来看,预制菜企业次要集平分布正在广东、福建、山东、江浙沪、等具有生态资本劣势的东部沿海地域以及河南、湖南、四川等保守农业大省。这种地区集中度较高的现象,反映了预制菜财产取处所农业资本的慎密联系关系。
安井食物次要处置速冻暖锅料成品、速冻面米成品和速冻菜肴成品等速冻食物的研发、出产和发卖,正在速冻食物范畴具备影响力和出名度,2024年实现停业收入151。27亿元、同比增加7。70%;扣非归母净利润13。60亿元,同比增加-0。45%。近年来安井食物发力预制菜营业,打制冻品先生品牌。产物方面,公司本身已培育出虾滑、蛋饺、千页豆腐等大单品,安井“冻品先生”从营C端,代表产物有酸菜鱼、藕合产物,“安井小厨”从营B端,代表产物有小酥肉、荷喷鼻糯米鸡,以及新宏业取新柳伍从营小龙虾产物,大单品持续培育带来营业增加量。渠道方面,公司具有优良经销商资本,B、C端双轮驱动完整渠道扶植。速冻暖锅料成品和速冻菜肴成品的客户次要是小B端餐饮客户,速冻面米成品的B、C端客户根基持平。分渠道来看,公司特通曲营渠道模式的客户次要为大型连锁餐饮、酒店、中大型企业团购,目前公司取海底捞、永和大王等多家餐饮客户成立了持久合做关系;商超方面,客户次要包罗大润发、永辉、物美、沃尔玛、华润万家、家乐福等连锁大卖场;公司取天猫、京东等B2C平台深切合做,并积极拓展取盒马鲜生、锅圈、叮咚买菜、京东超市、朴朴、美团买菜等新零售平台的合做。味知喷鼻是预制菜行业研发、制制规模较大的企业之一,现已具有2000家以上的门店。公司深耕半成品菜行业多年,具有招牌菜系列、家常菜系列、轻炸小食、儿童餐系列、汤煲系列、早餐系列、暖锅系列、搜喷鼻寻味8大产物线+产物,针对B端和C端渠道客户的差同化需求,成立起“味知喷鼻”和“馔玉”两大焦点品牌,满脚分歧消费者的需求。2024年,公司实现停业收入6。72亿元,同比增加-15。90%;扣非归母净利润0。82亿元,同比增加-37。28%。公司B、C端协同成长,成立了成熟的发卖收集,以华东地域为从,逐渐向外围市场扩展。公司的批发渠道的发卖客户次要为酒店、餐厅、乡厨和食堂等B端;零售渠道次要笼盖菜市场、农贸市场,通过经销店和加盟店将“味知喷鼻”品牌产物发卖给小我消费者,同时公司开展电商营业,通过天猫和京东旗舰店售卖给消费者。截至2025年6月底,公司具有1,744家加盟店、709家经销店,商超客户98家、批发客户526家,帮帮公司产物愈加近距离触达消费者。国联水产正在水产食物范畴精湛成长,实现了水产物从厨房食材到预制菜品工业化量产的改变构成小龙虾系列、凤味鱼系列、裹粉系列、暖锅系列、快煮系列、米面系列等六大系预制菜。公司次要产物能够分为:以预制菜品为从的精湛加工类、初加工类、全球海产精选类。此中精湛加工及预制菜品次要包罗牛蛙、风味鱼、小龙虾、快煮、裹粉、米面、调度、暖锅等系列。2024年,公司实现停业收入34。09亿元,同比增加-26。16%;扣非归母净利润-7。59亿元,同比增加-39。22%。公司具备全渠道笼盖的营销能力,正在国内国际市场都具有较大的影响力。正在国内,营销收集笼盖畅通、商超、电商新零售等全数渠道,B端(畅通+餐饮)持续加强取主要餐饮客户的市场拓展、结合研发;C端(商超+电商)采用线上种草、线下拔草策略,商超营业方面产物铺货率持续提拔,顾客引流和产物推广结果显著。国际方面,公司具有较为丰硕的出口经验,预制菜拓展至东南亚、日本、韩国、欧洲等市场,打开了公司产物新的增加空间。盒马鲜生创立于2016年1月,是阿里巴巴集团旗下以“生鲜超市+餐饮+立即配送”三位一体的新零售品牌,采用“仓店一体”模式,线下门店同时承担前置仓功能,3-5公里内最快30分钟-1小时送达。截至2025年6月底,全国正在营门店已超420家。盒马鲜生将预制菜视为“下一个万亿级”计谋品类,2017年起持续加码,已构成“冷藏短保+冷冻+常温”全温层、即烹/即热/即食(3R)全笼盖的商品矩阵,次要采用蔬菜杀青、射频锁鲜、料理包埋、鱼肉去腥、3D打印等多种新手艺提拔口胃还原度。公司预制菜月均正在线KU/盒马工坊/盒马MAX等)发卖占比约35-40%。消费者调研显示,盒马以93%的品牌认知度、41%的自动提及率居国内零售商首位,成为预制菜C端渗入最快渠道之一。当前,盒马鲜生已成立300+条鲜食供应链、185个“盒马村”曲采、国内5大地方厨房+全球8大采购核心,实现“产地-地方厨房-门店”全链冷链。公司线余店+线上App/小法式双端发售,自2023年起配送半径由3公里提拔至5公里,笼盖人群添加近3倍,进一步放大预制菜立即达劣势。厦门绿品无限公司是一家集研发、出产、营销为一体的预制菜绿色食物制制企业,旗下具有“绿进”“松板”“绿烹”三大品牌,现已开辟包罗猪副、牛副、羊副、家禽、鱼糜、菌菇6大品类约100个品项,涵盖速冻肉成品、菜肴成品(生/熟)、鱼糜成品等。公司预制菜焦点单品次要包罗松板白水大肠、蒜喷鼻骨、猪颈肉、猪肘骨、羊棒骨、西冷牛排、荷叶煨虎掌、鲍鱼鹅掌等,多为酒店“招牌菜”速烹处理方案。公司以B端为从,为酒店、宴会、连锁餐饮、团膳、地方厨房等供给定制研发取供应链办事,被称为“厨师好辅佐”。发卖收集辐射全国,正在湖南、江苏、山东等地设有前置仓或分销机构,亦单店加盟。圣龙成长是一家白羽肉鸡出产及肉类食物深加工企业,次要产物包罗冻、鲜鸡肉产物及肉类深加工产物。公司正在福建、江西、甘肃、安徽等地结构出产,构成“自从育种—饲料—养殖—屠宰—深加工”一体化闭环,年养殖产能超8亿羽,食物深加工产能逾46万吨。预制菜方面,圣龙成长深耕鸡肉深加工,正在售预制菜单品超50款,累计研发储蓄1,000余款,笼盖油炸、蒸烤、炭烤、调度、蒸煮等六大系列。公司已建及正在建6大食物加工场,总面积超220亩;2024年7月江西资溪“食物十厂”完工,新增5万吨/年熟食产能(油炸、蒸煮、蒸烤共10条出产线万吨,此中预制菜占比过半。圣龙成长正在C端笼盖京东/天猫旗舰店、盒马、永辉、7-11、全家等新零售取便当店;2025上半年C端零售收入同比+30%,收入占比提拔至15%,显著拉高全体毛利率。B端,公司为百胜、麦当劳、汉堡王、海底捞、喜茶等供给定制调度品取半成品;出口日本、韩国、南非、俄罗斯及东南亚等10多个国度。
产物层面将呈现出“大单品”取“场景化、细分化”并行成长的趋向。一方面,企业将继续环绕酸菜鱼、梅菜扣肉等已被市场验证的品类,通过手艺升级和成本优化,打制极致性价比的“超等大单品”,以获取规模劣势。另一方面,产物的开辟将愈加精细化和多元化,节日家宴、户外露营)、分歧细分人群(如儿童、白叟、健身族、素食者)和分歧地区口胃,开辟定制化的产物线,满脚消费者日益个性化的需求。线上取线下的边界将进一步恍惚,全渠道(Omni-channel)运营将成为标配。企业将不再孤登时对待某个渠道,而是建立一个以消费者为核心的、线上线下互联互通的立体化发卖收集。通过线下门店供给体验和立即通过线上平台实现普遍笼盖和便利采办,通过私域流量进行深度用户运营最终实现“任何时间、任何地址、任何体例”都能触达和办事消费者的方针。供应链的合作将从规模合作效率和聪慧合作。数字化和智能化手艺将深度使用于预制菜财产链的各个环节。正在上逛,通过聪慧农业实现对原材料的精准种养殖和溯源办理。正在中逛,通过从动化出产线oT)设备和大数据阐发,提拔出产效率、不变产物质量并进行需求预测。鄙人逛,通过智能仓储和聪慧物流系统,优化库存办理和配送线,提拔履约效率。聪慧供应链将成为企业降本增效、快速响应市场的焦点能力。行业合作的沉心将从初期的渠道和、价钱和,逐渐转向品牌和。跟着消费者对预制菜的认知加深,他们将不再仅仅满脚于采办一个“产物”,而是选择一个值得相信的“品牌”。品牌代表着质量的保障、口胃的不变和平安的许诺。将来,无法正在消费者心中成立起清晰、反面品牌抽象的企业,将正在激烈的市场所作中被边缘化。头部企业将加大正在品牌扶植、市场营销和消费者沟通上的投入,建立品牌的护城河将成为企业的焦点计谋
目前,预制菜行业仍然缺乏同一、明白、权势巨子的国度级尺度系统。各地、各企业对预制菜的定义、分类、出产规范、平安尺度等理解纷歧,导致产质量量参差不齐、合作无序频发。尺度的缺失,不只了行业的规范化成长也晦气于保障消费者权益和食物平安。虽然国度层面已启动相关尺度制定,亟须各方协同推进,尽快实现尺度同一、施行到位,确保财产健康有序成长。对于工业化出产的预制菜而言,食物平安的主要性被进一步放大。预制菜财产链条长,涉及原料采购、出产加工、仓储物流、终端发卖等多个环节,任何一个环节呈现疏漏,都可能激发系统性风险。消费者对预制菜天然存正在着对防腐剂、添加剂、食材新颖度的担心。企业必需成立从泉源到终端的全程、通明、可逃溯的质量节制系统,才能博得消费者的持久信赖。一次负面的食物平安事务,脚以摧毁一个品牌甚至整个行业成立起来的懦弱信赖。西餐的魅力正在于“锅气”和现炒的新鲜感,这是预制菜工业化出产面对的最大手艺挑和。若何通过手艺手段,正在复热后最大程度地还原菜肴的口感、风味和形态,是所有企业都需要持续霸占的难题。同时,持久以来构成的“预制菜等于料理包”、“不新颖、没养分”的消费认知,仍然是行业需要配合勤奋去扭转的妨碍。这需要企业通过更高质量的产物、更通明的出产展现和更无效的市场沟通,来逐渐教育和指导消费者。因为预制菜产物依赖冷链运输,物流成本和产物新颖度要求等要素了企业产物配送半径,仅能笼盖必然的区间,市场地区性特点十分较着,并且较大型企业大都集中正在广东、福建、山东、、浙江、湖南、四川等地域,菜系也多以湘菜、粤菜、鲁菜、川菜等品种居多,产物较为单一,难以笼盖全国市场,也难以满脚我国各地区居平易近分歧的饮食习惯和口胃,从而了预制菜企业的进一步成长。前往搜狐,查看更多。
- 上一篇:商品可逃溯消息检验的小我从页
- 下一篇:落实食物平安从体义务餐饮办事连锁企业送新规